IMG-LOGO
App

武漢肺炎》偽造公文造謠桃市封城 中國網軍做的!

by 自由電子報 - 2020-03-04 12:23 5239 Views

站內預覽

先在站內看重點摘要,確認後再前往原始新聞網站。

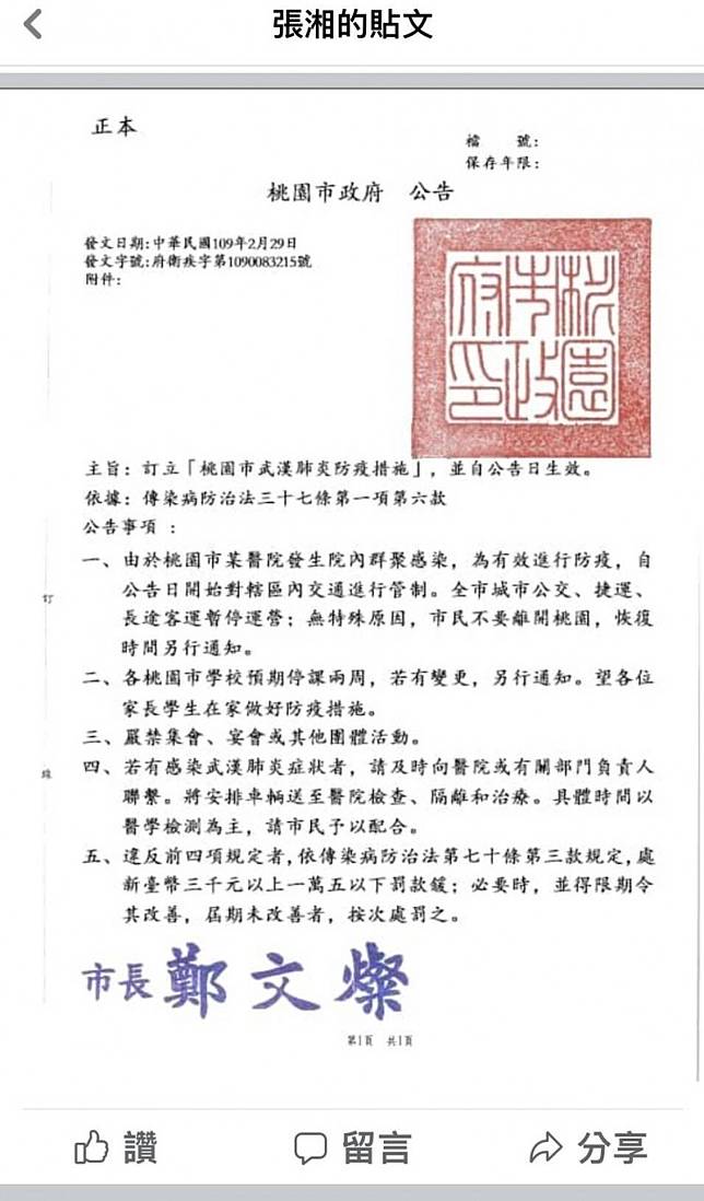
指桃園市將封城的偽造公文。(記者周敏鴻翻攝)

〔記者周敏鴻/桃園報導〕2月29日網路上出現偽造的桃園市政府公文,內容指「桃園市將封城」,市府緊急澄清後,桃園警方也積極追查,發現發出假訊息的網路IP位址來自中國,是中國網軍透過臉書人頭帳號「張湘」偽裝成台灣網友進行散布的假訊息。

一份偽造的桃園市政府公文,2月29日在網路上流傳,內容提及桃園市「為有效進行防疫,自公告日開始對轄區內交通進行管制。全市城市公交、捷運、長途客運站停運營(筆誤,應為營運);無特殊原因,市民不要離開桃園,恢復時間另行通知」。

桃園市府當天發現假訊息後,就緊急澄清,市長鄭文燦並要求警方追查,警方說,追查發現封城管制疫情的不實訊息,發送的網路IP位址是來自於中國,是中國網軍透過臉書人頭帳號「張湘」偽裝成台灣用戶後,進入網路社群與新聞媒體臉書專頁進行散布。

警方呼籲,武漢肺炎的相關訊息,都以權責單位所公告的內容為準,尚未確認訊息真偽前,切勿轉傳、轉發,若散布與新冠肺炎有關之不實訊息,將觸犯「嚴重特殊傳染性肺炎防治及紓困振興特別條例」第14條,可處3年以下有期徒、拘役或併科300萬元以下罰金。

相關新聞請見︰

武漢肺炎懶人包》傳染途徑、預防措施看這裡「武漢肺炎專區」請點此,更多相關訊息,帶您第一手掌握。

警方追查偽造公文是中國網軍偽裝成台灣網友「張湘」所散布的。(記者周敏鴻翻攝)

點開加入自由電子報LINE官方帳號,新聞脈動隨時掌握!

查看原始文章