IMG-LOGO
App

手麻可能是身體在求救!一張表判讀「手麻」是什麼病

by Heho健康 - 2020-02-21 12:00 5239 Views

站內預覽

先在站內看重點摘要,確認後再前往原始新聞網站。

戀愛「觸電一般的感覺」,人人都嚮往,但如果指尖莫名出現觸電般的痛感,應該沒有人會愛吧?手麻是很多人的老毛病之一,造成手麻的原因眾多,但多數人總認為手麻肯定是「血路不通」、「循環不良」所致,因此經常小看了這個問題。

專長治療自律神經失調症的醫師郭育祥表示,他所接觸過的患者當中,很少有人一開始就正視「手麻」這個不適症狀。人們最常做的事,就是手麻的時候甩甩手,甚至直接當它不存在。但手麻可沒這麼容易放過他們,你可以一忍再忍,它可以一再出現。到最後受不了,患者們舉了白旗,才心不甘情不願到醫院接受檢查。

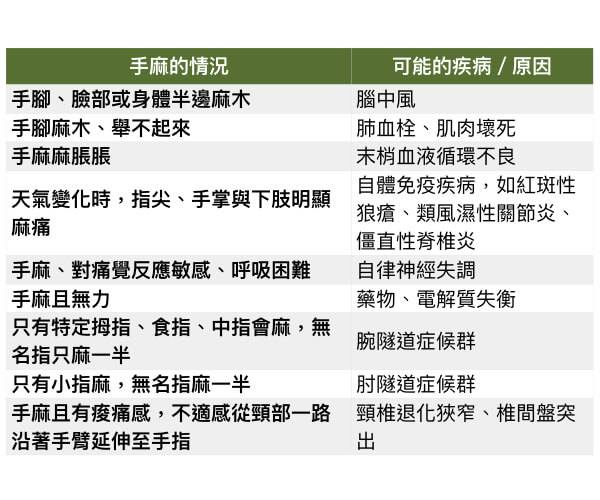
手麻是為什麼?一張表對照最有可能的原因

你以為手麻看醫生就結束了嗎?並沒有。郭育祥表示,許多患者們前往醫院就醫,經過一連串電神經學檢查,如神經傳導及肌電圖檢查,還有影像檢查等,還是無法確診。

一堆檢查卻找不到原因?有可能是壓力造成的「自律神經失調手麻」

如果接受了一大堆檢查,卻還是找不到原因,或是症狀合併有對痛覺敏感、呼吸困難等,就要懷疑手麻是因為自律神經失衡所引起。

郭育祥提到,自律神經失衡會造成手腳感覺的異常,如麻痺、感覺遲鈍、觸電痛感、疼痛等,且經常會合併呼吸困難的症狀。主要還是跟情緒、壓力有關。

至於壓力、情緒所造成的手麻該怎麼辦?很簡單,好好深呼吸就對了。「除了藥物治療之外,我通常會建議患者們進行腹式呼吸,並試著找出壓力來源,嘗試化解。」

「當然,並非所有手麻都是因自律神經失調而引起,提醒各位有手麻問題的人,手麻的時候,要多注意一下,到底是哪幾隻手指會麻?哪個部位會麻?手背麻還是手掌側麻?提供越多訊息,對於醫生的診斷越有幫助。」郭育祥提醒。

文/林以璿 圖/何宜庭

>> 加入 Heho健康 LINE@ 好友,健康知識不錯過!

延伸閱讀:

手麻到底要看哪科?骨科、復健科、神經科檢查該這樣做!

手麻懷疑是腕隧道症候群?在家一招即可自我檢測

查看原始文章