IMG-LOGO
App

配合口罩實名制 「社區特約藥局專區」將開放查詢特約藥局與口罩數量

by 電腦王阿達 - 2020-02-06 05:55 5239 Views

站內預覽

先在站內看重點摘要,確認後再前往原始新聞網站。

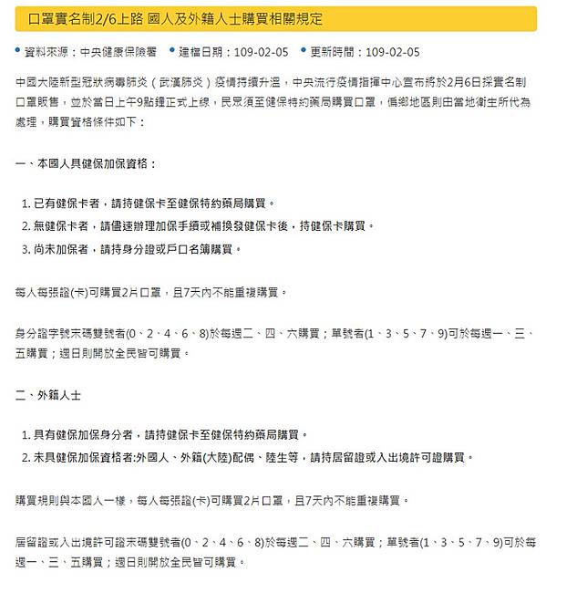
2月6日起有關武漢肺炎的最新政策,就是「口罩實名制」,衛生福利部也正式公開預計2月6日上午9點開放購買,同日預計開放查詢口罩庫存。一般民眾可至健保署全球資訊網首頁「社區特約藥局專區」使用相關查詢功能。

[caption id="attachment_305419" align="alignnone" width="800"]

配合口罩實名制 「社區特約藥局專區」將開放查詢特約藥局與口罩數量

配合口罩實名制 「社區特約藥局專區」將開放查詢特約藥局與口罩數量[/caption]

▲圖片來源:

配合口罩實名制 「社區特約藥局專區」將開放查詢特約藥局與口罩數量

2月6日上午9點開放購買,在「口罩販售實名制」最新版本的說明中,公開了2月6日上午9點統一開賣,但詳細購買時間「視物流配送及各家健保特約藥局營業時間而定。」

▲圖片來源:

此外,也針對外籍人士購買補充相關規定,外籍人士具有健保加保身分者,請持健保卡至健保特約藥局購買;未具健保加保資格者:外國人、外籍(大陸)配偶、陸生等,請持居留證或入出境許可證購買,購買規則與本國人一樣,每人每張證(卡)可購買2片口罩,且7天內不能重複購買,官方也提供英文的說明版本,並在新聞稿中有較詳細說明。

▲圖片來源:

▲圖片來源:

至於許多人最關心的購買地點與庫存查詢數量,衛生福利部新聞稿表示將可至健保署全球資訊網首頁「社區特約藥局專區」查詢。在「社區特約藥局專區」中,主要有兩個功能與「口罩販售實名制」有關,一是目前已開放,能夠查詢販售點,包含特約藥局或無特約藥局的鄉鎮衛生所,網頁上提供3種搜尋方式,如果點「名單下載」,便能獲得Excel檔,可透過Excel內建搜尋功能查詢居住地區附近的販售點:

如果用特約藥局查詢的條件查詢,便會連到健保署的「健保特約醫事機構查詢」頁面,可透過條件如地區、藥局篩選出最近的購買點,並匯出清單:

▲圖片來源:

如果用健保署的「院所地圖式查詢」,就是點擊指定縣市的圖示後,再按「藥局」的特約類別進行查詢。

▲圖片來源:

除了網頁查詢,也可透過【全民健保行動快易通│健康存摺APP】查詢,下載並安裝完App後,點擊首頁「院所查詢」後,再透過地圖選取地區、類別選取「藥局」,同樣也能找到鄰近的特約藥局。

二是許多人最想用到的功能:「口罩數量查詢」,由於2月6日才會正式開放,且不確定系統使用穩定度,我們預計等正式上線後再補充說明。

▲圖片來源:

此外,「社區特約藥局專區」中也特別針對口罩實名制提供Q&A說明文件下載,內容包含「可以幫別人(家人、朋友、同事、同學)代買嗎?」、「國人具健保資格,但未加保的人,如何快速加保?」、「每家藥局提供的口罩數量為多少?」等相關問題,建議購買前先詳閱相關說明:

健保署全球資訊網首頁「社區特約藥局專區」

查看原始文章