IMG-LOGO
App

2020量販卡全新優惠 家樂福力戰Costco卡

by 卡優新聞網 - 2020-01-07 07:24 5239 Views

站內預覽

先在站內看重點摘要,確認後再前往原始新聞網站。

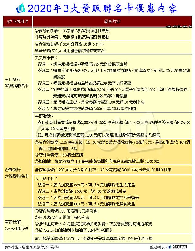
3大量販聯名卡全新優惠出爐,「天天刷卡日」新登場,兼顧線上線下及行動支付方案(圖/卡優新聞網)

新的一年開始,銀行業者鎖定量販聯名卡推出全新優惠。其中,玉山家樂福聯名卡「天天刷卡日」新登場,延續1元加購福利,還祭出10%刷卡金、6%即享券,年節更加碼4%回饋;台新大潤發聯名卡指定日8元加購指定商品,滿額送百元抵用券;國泰世華Costco聯名卡新增高鐵購票10%多利金回饋,讓卡友南北往來優惠更彈性。

玉山家樂福卡發行量近150萬張,除了既有的賣場消費1元累積2點、賣場外1元累積1點家樂福紅利外,今(2020)年起新上線「天天刷卡日」,週一綁定「Carrefour Wallet」消費滿999元送肯德基套餐;週二購買生鮮食品滿399元能以1元加購指定商品,全賣場滿399元更可花30元購買非籠飼雞蛋;週三選購自有品牌滿399元享8折優待。

為提升「線上購物」業績,週四特別開辦「線上購物日」,於家樂福網站刷滿2,000元送200元折價券與200元線上滿額折價券,回饋率高達20%,而實體賣場釋出有機商品399元8折好康;週五看準民眾闔家用餐需求,賣場商店街、美食餐廳滿500元送50元刷卡金;週六提供家樂福錢包綁卡消費滿2,000元送6%即享券的優惠。

同時,針對春節採購年貨啟動特別活動,1月29日前單筆刷卡滿5,000元回饋2%即享券、滿15,000元送3%、滿25,000贈4%,若加計「週六」滿2,000元的6%即享券優惠,最高回饋達10%。3月底前,單筆滿1,500元還能以優惠價加購韓國大貴族系列鍋具,全力衝刺辦年貨、買年菜商機。

台新大潤發聯名卡店內消費享0.3%現金回饋與大潤發點數回饋,同樣啟動全新「天天刷卡日」活動,週一、週三、週四店內刷滿888元,就能以8元加購指定生活用品、美容保養品或鮮食商品;週二刷滿1,500元送100元滿額抵用券,加上原本的現金與點數回饋,回饋率最高衝上8%。

國泰世華Costco聯名卡發行量累積超過210萬張,是全台發行量最大的信用卡,堪稱為「卡王」。店內外消費分別享0.5%~1%多利金回饋,可於指定日期折抵消費或續約會員費。新年度起若前月帳單滿15,000元,該月高鐵刷卡完成登錄後,就能獲得購票金額10%的多利金,以北高來回票價2,980元計算,298元多利金輕鬆到手,卡友年節返鄉還能賺購物金。

2020年3大量販聯名卡全新優惠內容,如下表:

查看原始文章