IMG-LOGO
App

橄欖油是阿茲海默症剋星!選對才真能抗炎防失智

by 早安健康 - 2019-11-23 08:00 5239 Views

站內預覽

先在站內看重點摘要,確認後再前往原始新聞網站。

【早安健康/山嶋哲盛(日本腦科醫師‧醫學博士)】 地中海液體黃金,認明「冷壓初榨」才健康

世界上98%的橄欖油,生產地皆集中在地中海沿岸,日本進口的橄欖油半數為義大利生產,40%為西班牙製造。而且近二十年間,日本橄欖油的進口量增加了十倍。與酒一樣,嚴格來說橄欖油的味道與風味年年不同。在義大利托斯卡尼地區,每年十月下旬為橄欖收成季。托斯卡尼的橄欖油特色是,製油採收的橄欖是未成熟的青橄欖。

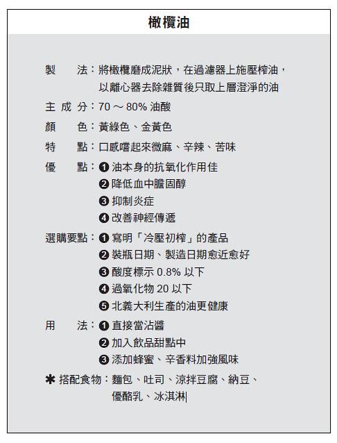
製程第一步驟,是將提早採收的青橄欖用石臼磨碎成泥狀,然後再將泥狀橄欖堆疊在過濾器上施壓,就能將油脂榨取出來。最後再用離心機去除雜質,在未經過濾的狀況下,僅取出上層澄淨的橄欖油。這種初榨橄欖油移送至儲存筒後,會用手工裝瓶,在十天內空運到日本。

購買橄欖油時,建議購買標籤上有標註裝瓶日期或進口日期的產品。基本上日本酒會選購近期釀造的產品,橄欖油也是一樣。製造日期愈近的產品愈好,瓶身有標示酸度(Acidita)0.8%以下或過氧化物(Perossidi)二十以下,證明此為「特級橄欖油」。

酸度代表不會與甘油(glycerine)結合的游離脂肪酸含量,若為0.1~0.2%的產品,其風味、香氣都是最頂級的。沒有標示酸度的橄欖油,我並不敢推薦給大家。切記橄欖油也會有好有壞,並非什麼橄欖油都能安心使用。

橄欖油小檔案

第二頁繼續看:完美品嚐橄欖油以及製油的學問!

◎完美品嚐橄欖油以及製油的學問

剛開封的新鮮特級初榨橄欖油,在常溫下直接用麵包沾著吃,一邊想像義大利的景色,是最頂級的享受。也可依個人喜好淋上蜂蜜,使甘醇風味更上一層樓。烤過的法國麵包或吐司上,用蒜頭切面摩擦一下增添蒜香,再大量淋上新鮮的進口橄欖油,然後撒上少許鹽巴享用,就是令人難忘的美味。如果是夏天,在涼拌豆腐上擺上紫蘇葉或蒜頭等切碎的辛香料,淋上大量橄欖油與少許岩鹽,就是生啤酒的最佳下酒菜。將橄欖油摻入優酪乳、納豆、冰淇淋品嚐,也十分對味。

種植橄欖所花費的成本,採收就佔了一半。雖然利用機械震動橄欖樹,強迫果實掉落的方法效率比較高,可以節省勞力與經費,但是會使橄欖果實受損。十分注重品質的橄欖,以手工採收最理想,但是效率比較差、會花費許多人事費用。

因此,「尊重傳統風味」的專業農家若堅持用手工採收、用傳統製法低溫壓榨出來的橄欖油,產量少且耗費人力,所以一c.c.要價十日圓上下(約台幣三元),相當昂貴。

慎重採收橄欖後,以完好之姿小心翼翼運抵工廠,趁果實新鮮時所榨取的「頂級橄欖油」無法大量生產,但這才足以稱為「特級初榨」。特級初榨橄欖油的色調,從黃綠色至金黃色都有。

偏綠色的橄欖油是採收早熟的橄欖製成,新鮮且充滿果香,但是帶著些微苦味,會稍微破壞食物風味。採收比較成熟並且已經變黑的橄欖,會使油質泛黃,香氣雖不如早熟橄欖,但帶有溫醇甜味,可增加食物風味。偏好前者的人似乎不少,可是後者也不容小覻。就和紅酒一樣,依個人喜好選擇即可。

為什麼橄欖油被稱為義大利人對抗感冒及失智的特效藥 ?下一頁告訴你橄欖油更多好處!

◎義大利人對抗感冒及失智的特效藥

橄欖油有益健康,原因在於具有降低血中膽固醇的功效,還內含70~80%的油酸,抗氧化能力強,而且含有各種形成香氣與風味的天然酚類(phenol)。不同品種的橄欖雖然含有率各不相同,但油酸含量愈高的品種,亞麻油酸含量就會愈少。一般來說,緯度愈高氣溫愈低,油酸含量就會隨之增加,亞麻油酸則會減少,所以為了健康著想,建議最好使用北義大利的橄欖油。我個人則愛用觀光城市佛羅倫斯,以及比薩斜塔所在地托斯卡尼地區生產的橄欖油。

新鮮橄欖帶有微辣與苦味,這不僅能突顯出蔬菜以及義大利麵的味道,還對身體十分有益。特級初榨橄欖油內含的微微麻辣感,這種會刺激喉嚨的天然有機化合物(刺激醛),具有抑制炎症的效果。所以義大利人感冒時,通常習慣喝些最頂級的特級初榨橄欖油,或是將橄欖油塗在皮膚上。

這種刺激醛也能有效改善神經細胞的傳遞,而且抗氧化效果也備受期待。上述這三種效果,也就是為什麼大量消耗特級初榨橄欖油的南義大利,很少出現阿茲海默症患者的原因之一。

刺激醛的功效

抑制炎症→紓緩感冒症狀

促進神經細胞傳遞→思考和反應速度變快

抗氧化作用→預防阿茲海默症

◎「純橄欖油」根本不健康,小心品名陷阱

「純橄欖油」是使用特級初榨橄欖油榨取後的「橄欖渣」,透過有機溶劑萃取的無味無香油品,僅加入少許特級初榨橄欖油增添風味,所以使用純橄欖油無法真正攝取到橄欖油的營養成分。

此外也別奢望義大利餐廳就會使用優質橄欖油,並非打出橄欖油名號的東西都對身體有益,必須多加留意。亞洲人還不習慣使用特級初榨橄欖油,但大家不妨先將橄欖油當作醬油,試著擺一小瓶在餐桌上,什麼食物都淋上去試試看就對了。最好每個月買一罐二百五十毫升裝、售價二千日圓以上(約台幣七百元),用有色玻璃瓶包裝的橄欖油來食用。

便宜的橄欖油大多會出現反效果,尤其是低價橄欖油,原料都是自然掉落地面傷痕累累的橄欖,或是大量儲存於倉庫的便宜原料,所以千萬別被「橄欖油」這個名稱誤導。將特級初榨橄欖油榨取後的橄欖渣,利用己烷萃取剩餘油脂生產出來的純橄欖油,便宜到令人不敢置信,和傷害身體的有毒沙拉油一樣。

(本文摘自《安心吃油:國際級腦醫學博士親授!改變用油,就能活化大腦、改善過敏,大幅提升記憶力》/山嶋哲盛(日本腦科醫師‧醫學博士)/采實文化)

>>立即加入早安健康LINE好友,週週抽​【健康好禮一份​!】
延伸閱讀:

  • 1天1匙遠離糖尿病!自然醫學博士2招辨好的橄欖油
  • 橄欖油不能加熱?需冷藏?專業品油師教你正確用油
查看原始文章