IMG-LOGO
App

流感疫苗將開打 8大疑慮說清楚

by 康健雜誌 - 2019-11-08 15:35 5239 Views

站內預覽

先在站內看重點摘要,確認後再前往原始新聞網站。

流感疫苗首波11/15開打,今年因為時程延遲,許多人擔心太晚打或者打不到,萬一大流行很可能中標;也有些人對疫苗仍存有錯誤觀念,《康健》整理疾病管制署發佈的資訊,快速理解流感疫苗。

Q:為什麼今年比較晚打?

2019年世界衛生組織(WHO)流感疫苗選株會議延後1個月公布選定的北半球流感疫苗H3N2病毒株,造成全球流感疫苗製造生產及供貨時程延後,各國家都可能有程度不一的影響,例如英國和台灣一樣,比往年延遲至108年11月才能開始接種作業。

Q:自費流感疫苗比較好?

公費自費一樣好。

無論是公費或自費疫苗,每批疫苗檢驗審查程序都一樣,必須符合衛福部食品藥物管理署查驗登記規定,檢驗合格、核准才能使用或進口,疫苗品質均受嚴格把關。

並且,今年的公費和自費都是四價疫苗,保護力相同。

Q:可以指定廠牌嗎?

公費不可以。今年的公費疫苗共有2家廠牌,疫苗配送採「先到貨、先鋪貨、先使用」原則,民眾接種疫苗的廠牌會依對象採「隨機」安排方式,無法指定廠牌,各廠牌適用年齡如下:

Q:為什麼學生、老人先接種?

衛福部依據專家會議建議,為了阻斷病毒在社區傳播,降低高危險族群感染風險,減少併發重症或死亡,流感疫苗接種計畫以高傳播族群優先施打,所以排定第一波對象是學生和醫事人員,因為學生在校園完成集中接種後,可以降低社區整體流感死亡率,還有家中孩童的流感嚴重度,進而間接保護其他高風險族群。醫療人員也是相同考量。

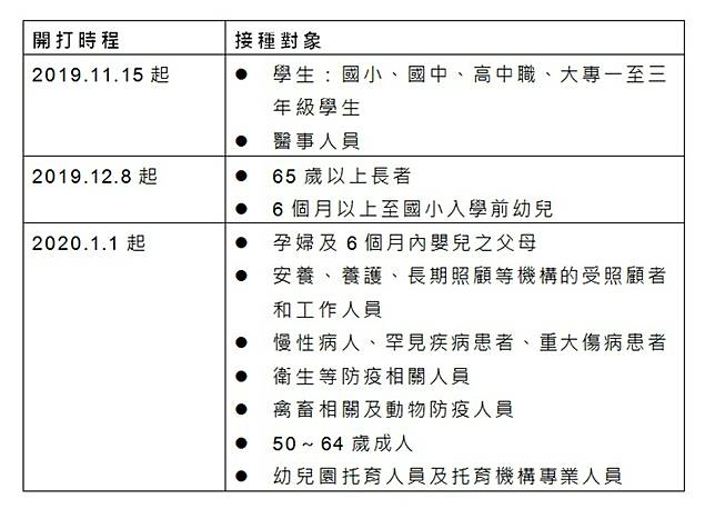
第二波是老人和學齡前幼兒,最後是其他族群。

(圖片來源:鄭佳玲製)

今年時程安排:

Q:我家念幼稚園小小孩排第二波,會不會打不到疫苗?

疾管署估計今年學齡前幼兒應接種人數共計114萬人,其中:6個月~3歲以下幼兒約50萬人、3歲~國小入學前幼兒約64萬人。

今年採購的公費疫苗608萬劑中,適用3歲以上的疫苗約413萬劑,6個月以上適用疫苗約195萬劑,依歷年疫苗使用情形研判應該夠用,疾管署也已經請各縣市政府衛生局對每階段疫苗,特別是幼兒的流感疫苗數量控管,確保各類公費對象接種權益不受影響。

Q:流感疫苗可以和其他疫苗一起打嗎?

可以。流感疫苗是不活化疫苗,可以和其他疫苗同時接種於不同部位,或間隔任何時間接種。

Q:打完流感疫苗,曾出現發燒、肌肉痠痛的感冒症狀?

有可能。就像服用藥物一樣,你的身體會有反應,流感疫苗也是,剛打完可能會出現注射部位疼痛、紅腫;接種後頭一兩天,有些人會發燒、頭痛、肌肉酸痛、噁心、皮膚搔癢、蕁麻疹或紅疹等,ㄧ般會在幾天內自然恢復。

嚴重的副作用,如立即型過敏反應,甚至過敏性休克等不適情況(臨床表現包括呼吸困難、聲音沙啞、氣喘、眼睛或嘴唇腫脹、頭昏、心跳加速等),發生機率非常低,若不幸發生,通常於接種後幾分鐘至幾小時內即出現症狀,所以建議打完針後,應該在接種單位或附近稍做休息,並觀察至少30分鐘,沒有不舒服再離開。

接種後應注意有沒有持續發燒超過48小時、呼吸困難、心跳加速、意識或行為改變等異常狀況,如有不適,應儘速就醫,告知醫師相關症狀、症狀發生時間、疫苗接種時間,以做為診斷參考,並通報當地衛生局或疾病管制署。

Q:流感疫苗可以完全抵抗流感?

不一定能100%有效抵禦流感。

流感疫苗是醫學實證的有效保護,完成疫苗接種,雖然不能完全預防流感,卻能在感染病毒時,減少症狀和發生嚴重併發症(例如十大死因裡的肺炎)風險,降低住院和死亡機率,這也是政府和醫生苦口婆心希望民眾多去打疫苗的原因。

雖然疫苗可以有效降低感染流感病毒的機率,但還是有可能感染其他呼吸道疾病,所以最基本的個人衛生保健及各種預防措施還是要做,例如常洗手,打噴嚏或咳嗽用手帕或袖子掩蓋口鼻,出現感冒或疑似流感症狀,少出現在公共場合。

延伸閱讀:

重症醫師看過太多悲劇 靠3招防流感

因《哈利波特》而廣為人知的「它」是超強藥箱 果實用來治療流感和感冒很有效

※本文由《康健雜誌》授權報導,未經同意禁止轉載,點此查看原始文章

查看原始文章